
今天,申城以多云天气为主,阳光不时露脸。早晨全市气温起步在2℃~8℃之间,白天在偏东风的吹拂下,最高气温回升到16℃附近。然而,天气舞台即将上演冷暖“大逆转”。气象部门特别提醒,接下来的一周,本市气温起伏剧烈,恍如两季。
近日,市民周先生向“新民帮侬忙”反映,他花超万元购入的一台“Ninebot九号”电动自行车,却给他带来了意想不到的烦恼:当他将车辆充满电后,电量竟然急速下降,车辆明明停在小区,竟显示“漂移”出700米开外。为此,周先生多次联系客服,1元免费配资问题却迟迟未解,门店检测也“难寻病因”。
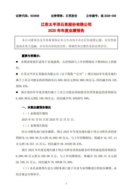
石英股份(603688)发布2025年年度业绩预告。公司预计2025年年度实现归属于上市公司股东的净利润为13,800.00万元到16,900.00万元,同比减少49.34%到58.63%。预计2025年年度实现归属于上市公司股东的扣除非经常性损益的净利润为6,600.00万元到8,100.00万元,同比减少70.40%到75.89%。
上年同期经营业绩和财务状况
(一)利润总额:38,024.32万元。归属于母公司所有者的净利润:33,357.14万元。归属于母公司所有者的扣除非经常性损益的净利润:27,369.31万元。

本期业绩预减的主要原因
本期业绩同比下滑,主要因光伏业务受行业周期波动影响,当前行业供需错配格局未发生实质性改善。面对上述行业环境,公司聚焦提升产品质量,深化技术创新。后续,公司将紧密跟踪行业发展态势,动态调整经营策略,持续夯实市场竞争优势,稳步提升市场占有率。
报告期内,公司依托领先的技术优势与丰富的产品矩阵,加速推进国内外半导体芯片厂商认证,半导体业务实现稳健发展。

海量资讯、精准解读,尽在新浪财经APP
盈富优配提示:文章来自网络,不代表本站观点。